全方位對比解讀住建部新《建筑業企業資質標準》
要聞:住房和城鄉建設部2014年11月6日下發《建筑業企業資質標準》,本標準自2015年1月1日起施行。原建設部印發的《建筑業企業資質等級標準》(建建[2001]82號)同時廢止。

新《建筑業企業資質標準》由住建部會同國務院有關部門制定,是對國務院關于行政審批制度改革要求的響應,基本體現了《住房城鄉建設部關于推進建筑業發展和改革的若干意見》(建市[2014]92號)關于建立統一開放的建筑市場體系、推進行政審批制度改革的要求。
與《建筑業企業資質等級標準》(建建[2001]82號)對比,新《建筑業企業資質標準》明確規定了各類別施工企業一級、二級、三級資質注冊建造師數量以及專業(特級資質暫未公布),其中變化較為明顯的有:
1.各類別二級企業資質對一級建造師數量要求明顯增加。
2.各類別三級企業資質由三級項目經理證改為注冊建造師。
對于大家一直關注是否取消一級建造師、二級建造師考試的問題,根據此通知可以推斷是不會取消的,而且根據兩次通知間隔時間推斷,在未來很長時間內建造師制度不會有明顯變化,需求仍會隨著建筑行業的發展而繼續增加,大家可安心備考,早日通過考試。
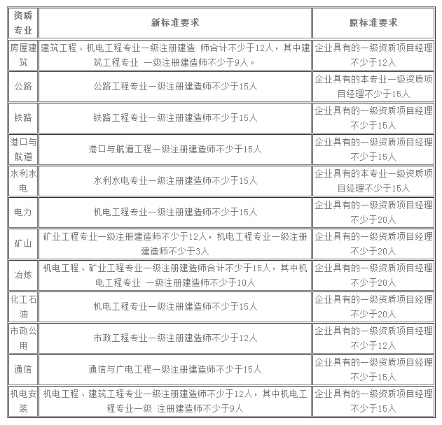
1、人數較多的專業,但需求量沒有變化的:公路公路新舊資質都要求15個本專業一建,眾多資質中,舊標準公路資質要求本專業。新標準對一建專業要求不變,數量要求不變,需求量就沒有什么變化了。
2、需求量增加較多的專業:機電、市政新標準中多個專業要求有機電一建,需求量自然增加市政專業一建數量比公路略少,但市政企業遠多于公路企業,并且近幾年資質審批中,公路資質審批數量也遠少于市政資質,東部省份一年能過10多個市政資質,也就過一兩個公路資質。市政資質原來不要求本專業一建,現在要求了,市政企業數量眾多,要全部換成本專業,需求數量也就增加了。
3、需求量增加,但不如機電市政多的:水利水電一級原來就要求本專業一建15個,新標準沒變化;水利二級資質要求6個一建,但水利二級資質的企業不如市政多,水利一建需求數量增加,但不如機電、市政增幅那么大。
4、需求數量可能減少的專業:建筑原標準除了公路、水利資質,其他的資質都不要求本專業一建,好多企業資質本專業一建也就占三分之一,因建筑一建人數眾多,價格適中,都用建筑專業一建來補充數量。現在要求本專業一建了,不能用其他專業替換了,人數眾多的建筑一建需求數量會減少,至少不會增加,雖然房建企業眾多,但經不住建筑一建人多。
5、其他小眾專業:需求量變化不大鐵路、港航、民航、礦業、通信,這些專業不管是有資質的企業,還有一建持證人員,都是小眾的,需求數量可能略有增加,但本身有資質的企業少,需求量變化波動不會很大。
《建筑業企業資質標準》新標準數量vs舊標準數量專業需求數量
新《建筑業企業資質標準》基本維持了原有的資質分類總體框架,仍分為施工總承包、專業承包、施工勞務資質三個序列。其中施工總承包序列設有12個類別,一般分為4個等級(特級、一級、二級、三級);專業承包序列設有36個類別,一般分為3個等級(一級、二級、三級);施工勞務序列不分類別和等級。具體而言,與《舊標準》相比,新《建筑業企業資質標準》至少有如下“十大變化”值得重點關注。
變化一:施工總承包資質類別數量保持不變,但部分名稱改變。
施工總承包資質的類別數量未變,仍為12個,但部分類別的名稱發生變化,具體見下表:
表1:施工總承包資質類別新、舊標準差異表
如上表所示,首先,所有施工總承包資質名稱中去掉了“企業”二字;其次,四個類別的施工總承包資質名稱發生了變化(見標紅部分),其中“房屋建筑工程”變為“建筑工程”,“冶煉工程”變為“冶金工程”,“化工石油工程”變為“石油化工工程”,“機電安裝工程”變為“機電工程”。
變化二:施工總承包資質的考核指標有增減,但標準適當提高
新《建筑業企業資質標準》在企業資產、企業主要人員、企業工程業績這三大方面,與《舊標準》相比,要求明顯提高。下面以電力工程施工總承包一級資質標準為例,列表說明如下:
表2:“電力工程施工總承包一級資質”考核指標新、舊標準差異一覽表

如上表所示,“電力工程施工總承包一級資質”新、舊標準在具體考核指標上至少有如下八點變化:
一、取消了對企業注冊資本金的要求。考慮到注冊資本并不能客觀反映企業的經濟實力,同時適應新《公司法》(自2014年3月1日起施行)關于取消最低注冊資本限制的規定,新《建筑業企業資質標準》取消了《舊標準》中對申請電力工程施工總承包一級資質以及其他資質企業的注冊資本金要求。
二、適當提高了對企業凈資產的要求。這是考慮到企業的發展和物價上漲的因素,以及對企業與其承包工程規模相適應的賠償責任承擔能力的體現。
三、明確了對注冊建造師等級、數量及專業的要求。我國于2002年取消了對項目經理資質的核準,項目經理行政審批制度逐步由國家注冊建造師執業資格制度代替,并于2008年停止使用建筑業企業項目經理資質證書。為適應這一變化,新標準將舊標準對項目經理人數的要求改為了對注冊建造師人數的要求,并明確規定需為機電工程專業一級注冊建造師,人數不少于15人。雖然人員總數由20人變為15人,看似減少了,但由于新《建筑業企業資質標準》強調必須為機電工程專業一級注冊建造師執業資格證書,因此實際上提高了資質標準對注冊建造師的要求。
關于注冊建造師數量及專業要求,一個明顯的變化是各類別的二級企業資質對一級建造師數量要求明顯增加。此外,新《建筑業企業資質標準》的公布,在一定程度上消除了前段時間輿論對于取消注冊建造師制度的疑慮。
四、減少了對高級職稱人員的要求。取消了對企業經理、總會計師、總經濟師具有高級職稱的要求,強調技術負責人具有10年以上從事工程施工技術管理工作經歷,且具有電力工程相關專業高級職稱。
五、強調了對中級職稱人員專業性的要求。新《建筑業企業資質標準》將中級以上職稱人員數量要求從100人減少為60人,但強調上述人員所取得的職稱必須是電力工程相關專業職稱。
六、增加了對持證上崗人員的要求。新《建筑業企業資質標準》強調持有崗位證書(五大員等)的施工現場管理人員不少于50人,且經考核或培訓合格的中級工以上技術工人不少于150人。這在《舊標準》中是沒有的。
七、減少了工程業績中的施工類型,但適當提高了規模標準。如,“累計電站裝機容量”由150萬千瓦以上提高到180萬千瓦以上;“單機容量60萬千瓦機組,或2臺單機容量30萬千瓦機組,或4臺單機容量20萬千瓦機組整體工程”合并后提高標準為“單機容量20萬千瓦機組累計6臺”。需要說明的是,新《建筑業企業資質標準》明確規定了“本標準要求的工程業績是指申請資質企業依法承擔并獨立完成的工程業績。”
八、取消了對“近3年最高年工程結算收入”、“施工機械和質量檢測設備”這兩項指標的具體要求。
變化三:施工總承包資質承包范圍新增水力發電、取消單項合同金額限制
新《建筑業企業資質標準》規定電力工程施工總承包一級資質的承包工程范圍為:“可承擔各類發電工程、各種電壓等級送電線路和變電站工程的施工。”同時明確:“電力工程是指與電能的生產、輸送及分配有關的工程。包括火力發電、水力發電、核能發電、風電、太陽能及其它能源發電、輸配電等工程及其配套工程。”《舊標準》規定:“電力工程包括火電站、核電站、風力電站、太陽能電站工程,送變電工程。”即,新《建筑業企業資質標準》將水力發電工程納入了電力工程施工總承包的承包范圍。
新《建筑業企業資質標準》所規定的電力工程施工總承包一級資質的承包工程范圍與《舊標準》中“可承擔單項合同額不超過企業注冊資本金5倍的各種類型火電廠(含燃煤、燃氣、燃油)、風力電站、太陽能電站、核電站及輔助生產設施;各種電壓等級的送電線路和變電站整體工程施工總承包。”的規定相比,明顯的變化在于取消了“單項合同金額不超過企業注冊資本金5倍”的限制。
此外,需要特別說明的是,新《建筑業企業資質標準》并未對施工總承包企業特級資質標準進行修訂,施工總承包特級資質標準將另行制定。目前仍按原建設部《施工總承包企業特級資質標準》(建市[2007]72號)規定執行。
變化四:調整了4類施工總承包資質的等級劃分
表3:施工總承包資質等級劃分新、舊標準變化一覽表
如上表所示,上述四類施工總承包資質的等級劃分均增加了“三級”資質。
此次新《建筑業企業資質標準》對于專業承包資質的修訂變化很大,專業承包資質類別由60個減少為36個。首先,對可由市場自主選擇、行業自律進行調節或不符合現行法律法規和職能要求的19個專業承包資質予以取消;其次,對部分專業劃分過細、市場需求較少、經營業務相近的專業承包資質予以合并;最后,對9個專業承包資質類別的等級劃分進行了調整。
變化五:取消了19個專業承包資質類別
表4:取消19個專業承包資質類別一覽表
變化六:合并了若干專業承包資質類別,部分類別名稱發生變化
表5:專業承包資質類別合并、名稱變更一覽表

如上表所示,新《建筑業企業資質標準》中的“16、電子與智能化工程專業承包”、“18、防水防腐保溫工程專業承包”、“40、港航設備安裝及水上交管工程專業承包”三個類別是由《舊標準》中若干類別合并而成。此外,“附著升降腳手架專業承包”資質類別已擴大為“模板腳手架專業承包”。
變化七:調整了9類專業承包資質的等級劃分
表6:專業承包資質等級劃分新、舊標準變化一覽表

如上表所示,9個專業承包資質類別的等級劃分發生變化,除“公路交通工程專業承包”和“預拌混凝土專業承包”變化較為特殊外,“橋梁工程專業承包”和“隧道工程專業承包”增加了“三級”資質;“電子與智能化工程專業承包”、“消防設施工程專業承包”、“防水防腐保溫工程專業承包”、“建筑裝修裝飾工程專業承包”和“建筑幕墻工程專業承包”五個類別均取消了“三級”資質。可見,專業承包資質的等級劃分總體變化趨勢是減少層級。
此外,新《建筑業企業資質標準》對于專業承包資質標準考核指標的修訂,總體變化與施工總承包資質標準的修訂思路和邏輯基本相同,具體可查新《建筑業企業資質標準》第二部分“(二)專業承包序列資質標準”相關規定。
需要特別指出的是,工程實踐中一直存在著關于具有施工總承包資質的承包商能否承攬由業主單獨發包的專業工程的爭議。對此問題,新《建筑業企業資質標準》給出了明確規定:“設有專業承包資質的專業工程單獨發包時,應由取得相應專業承包資質的企業承擔。”據此,新《建筑業企業資質標準》施行后,設有專業承包資質的36類專業工程單獨發包時,如鋼結構工程、建筑幕墻工程、建筑機電安裝工程、環保工程、輸變電工程、核工程、海洋石油工程專業承包等專業工程,應由取得相應專業承包資質的企業承擔,而未取得該項專業承包資質的施工總承包企業則不應承攬該類專業工程。
變化八:不再區分勞務資質類別和劃分等級
《舊標準》對勞務分包資質共劃分了13個類別,分別為木工作業、砌筑作業、抹灰作業、石制作、油漆作業、鋼筋作業、混凝土作業、腳手架作業、模板作業、焊接作業、水暖電安裝作業、鈑金作業、架線作業,且部分類別還劃分為一級、二級兩個等級。但是上述規定在實踐中常常碰到如下問題:
一是,上述13個類別的勞務分包資質主要是基于房屋建筑工程進行劃分的,具有明顯的局限性,難以適應其他工程如電力工程、港口與航道等工程的勞務作業分包需求,在一定程度上限制和阻礙了勞務分包企業的發展。
二是,根據《最高人民法院關于審理建設工程施工合同糾紛案件適用法律問題的解釋》(法釋〔2004〕14號)第一條第(一)項規定,承包人未取得建筑施工企業資質的,應當根據合同法第五十二條第(五)項的規定,認定施工合同無效。第七條規定,具有勞務作業法定資質的承包人與總承包人、分包人簽訂的勞務分包合同,當事人以轉包建設工程違反法律規定為由請求確認無效的,不予支持。可見,合法勞務分包的基礎是承包人取得“勞務作業法定資質”。但上述13個勞務分包資質類別劃分的先天局限性,直接導致了其他工程領域內的大量勞務作業承包處于無法定資質的違法狀態。
考慮到勞務分包資質劃分及勞務分包市場所存在的問題,新《建筑業企業資質標準》明確規定:“施工勞務序列不分類別和等級。”
變化九:取消了施工勞務企業的承包業務范圍限制
與不再區分勞務資質類別和劃分等級相對應,新《建筑業企業資質標準》取消了勞務資質承包業務范圍的限制。新《建筑業企業資質標準》明確規定,取得施工勞務資質的企業“可承擔各類施工勞務作業。”
變化十:提高了施工勞務企業的資質標準要求
新《建筑業企業資質標準》在取消了勞務資質類別和等級劃分以及承包業務范圍限制的同時,為了增強施工勞務企業的履約能力和風險承擔能力,適當提高了施工勞務企業的資質標準。具體如下:
一、取消了原先對注冊資本金10萬元到50萬元不等的要求,但是增加了企業凈資產200萬元以上的要求。
二、明確強調施工勞務企業必須“具有固定的經營場所”。這既是為了規范和減少目前建筑市場上出現的“空殼”勞務企業(即只有勞務資質而沒有固定經營場所,主要從事代開發票和出借資質的違法行為),同時也是為了加強對勞務作業工人合法勞動權益的保障。
三、明確要求技術負責人應“具有工程序列中級以上職稱或高級工以上資格”。與《舊標準》中“具有相關專業助理工程師或技師以上”的要求相比明顯提高。
四、提高了對持證上崗人員和考核或培訓合格人員的要求。新《建筑業企業資質標準》規定:“持有崗位證書的施工現場管理人員不少于5人,且施工員、質量員、安全員、勞務員等人員齊全;經考核或培訓合格的技術工人不少于50人。”
五、取消了對“工程業績”、“近3年最高年完成勞務分包合同額”和“與作業分包范圍相適應的機具”這三項指標的具體要求。
總體而言,新《建筑業企業資質標準》基本響應了完善建筑市場法規建設、創新建筑市場監管方式、促進建筑行業發展、簡政放權簡化資質標準、積極推進行政審批制度改革等國家宏觀政策的要求,體現了建筑市場深化改革的趨勢和方向。建設工程各參與方應當予以高度重視,并密切關注相關配套規定,如正在修訂中的《建筑業企業資質管理規定》等。